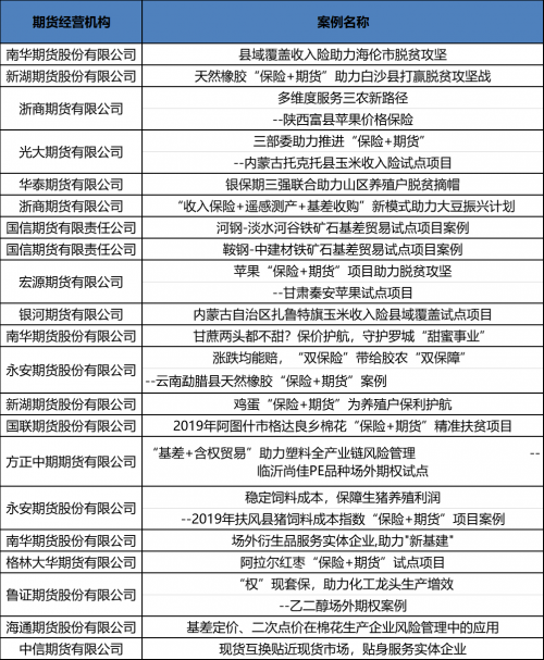
由中国期货业协会组织的“2019年度期货经营机构服务实体经济优秀案例征集活动”已圆满结束,有15家期货公司的21个案例入围中期协“优秀案例库”。
据了解,中期协自2018年以来已连续三年开展了优秀案例征集活动,活动旨在总结期货经营机构服务实体经济的典型经验,展示期货经营机构服务实体经济的能力,促进行业经验交流,激励与引导行业整体服务实体经济能力的提升。据中期协有关人士介绍,三年以来,期货经营机构报送的案例服务模式不断丰富,服务广度和深度不断拓展,反映了期货行业服务实体经济能力的不断提升。在今年的案例征集活动中,来自期货、现货行业的专家经过严格评审,共有21个案例入围“优秀案例库”。入围优秀案例包括 “保险+期货”、基差贸易、场外期权、互换、含权贸易等多种服务模式,涵盖了上海期货交易所、郑州商品交易所、大连商品交易所的期货品种共计15个。
据了解,入围案例中“保险+期货”案例占比最大。从案例中可以反映出,近年来期货行业“保险+期货”模式不断发展,在参与主体方面,期货公司积极引入第三方开展“订单农业+保险+期货”、“保险+期货+融资/政策性担保”;在保险模式方面,从“价格险”逐步向“收入险”发展;在保险品种方面,探索从农业品种向工业品种发展;在保险规模方面,从分散试点向县域全覆盖试点发展;在保费支持方面,从期货公司、交易所、地方财政的支持模式向中央财政参与支持、合作社自缴的纯商业化模式等多元化保费形式发展。
据悉,接下来中期协还将制作相关培训课程,对案例进行宣讲,以促进行业经验交流,引导与推动期货行业整体服务实体能力与水平的进一步提升。
2019年度期货经营机构服务实体经济优秀案例名单如下: